Journal of Dental Sciences and Research (JDSR) (ISSN 0976-2841) is an open access (Journal of Dental Sciences and Research) multidisciplinary and international online journal with a focus on general as well as speciality dentistry. This journal is an official publication of Sri Siddhartha Dental College & Hospital (Constituent College of Sri Siddhartha Academy of Higher Education (SSAHE), Tumkur, Karnataka, India).
Journal of Dental Sciences and Research (JDSR) is a medium for the advancement of scientific knowledge in all the branches of Medicine and Allied Sciences and publication of scientific research in these fields. The scope of the journal covers Oral Medicine & Radiology , Oral And Maxillofacial Surgery , Conservative Dentistry & Endodontics , Orthodontics & Dentofacial Orthopedics , Periodontology , Pedodontics & Preventive Dentistry , Prosthodontics and Crown & Bridge , Oral & Maxillofacial Pathology and Oral Microbiology , Preventive And Community Dentistry .
Creative commons, Google scholar, directory of open access journals (DOAJ), ULRICHS web global serials directory, Socolar, EBSCO HOST, Open J-Gate, Inno Space.
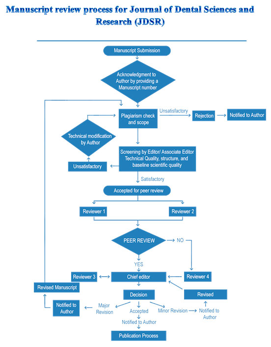
The Journal follows double blind peer-review policy. All the articles submitted to Research Journal will undergo review process by editorial board followed by two independent subject reviewers. Executive chief editor decision will be final. The journal shall not take any responsibility for the contents of articles published in the journal and all such responsibility shall lie with the author/s. The opinions expressed in the articles are solely of the author/s and Research Journal of Medical and Allied Health Sciences may not agree with such opinions in part or in full.

Digital preservation can be seen as the set of processes and activities that ensure information which now exists in digital formats is backed up and distributed to guarantee continued access for the long term. The digital content of the journal is extremely valuable and measures are in place to ensure both its current accessibility and long-term preservation.
1. All the reviewers are requested that before accepting to review a manuscript they should ensure the following:
2. All the reviewers should declare their conflict of interest and can decline the review if conflicts exist.
3. Review of a manuscript should be fair so reviews should be honest and should not influence by:-
a) Religious, political or cultural viewpoint of the author.
b) Gender, race, ethnicity or citizenry of the author.
4. In evaluating a manuscript, reviewers should focus on the criteria decided by Journal of Experimental Biology and Agricultural Sciences (Click here for manuscript evaluation form)
5. Reviewers should only accept manuscript that they are confident that they can dedicate appropriate time in reviewing. Thus, reviewers should review and return manuscripts in a timely manner.
JDSRis a peer-reviewed multidisciplinary journal published biannually (January to June and July-December).
A Conflict of Interest, exists if a person or institution has a relationship, personal or otherwise, which has the potential to compromise or in any way interfere with professional objectivity or judgment in issues related to the relationship. A Conflict of Interest is actual if a relationship exists, or apparent if the possibility for a relationship could be inferred. In either case, it is the responsibility of journal Editors, Associate Editors, Editorial Board members, authors and reviewers to declare Conflicts of Interest, actual or apparent, in order that appropriate mitigating action is taken.
JDSR journal has in place procedures by which potential conflict-of-interest information is obtained from all Editors and Associate Editors on a regular basis; annually, or upon appointment or re-appointment. Such information includes identification of editorial service with related or competing journals, institutional affiliations, identification of frequent collaborators, etc.
Editors, in consultation with IJEMR journal, manage their own conflicts of interest as well as those of their Associate Editors, staff, authors, reviewers and Editorial Board members. They maintain a summary of relevant interests (financial, academic and other kinds) of all editorial staff and members of editorial boards (which is updated at least annually).
Article submissions from the Editors, Editorial Board members, or employees are managed so that no details of the review process, other than the anonymous reviews and decision, are accessible to the Editor or employee.
The author has the obligation to reveal any personal interest or relationship that has the potential to be affected by publication of the submitted manuscript. Sources of funding must be acknowledged in the manuscript. All authors must report any financial interest in corporate or commercial entities dealing with the subject matter of the manuscript. On behalf of all the authors, the corresponding author has the responsibility to advise the Editor of an actual or apparent conflict of interest at the time of submission of the manuscript. Such conflicts will be acknowledged in the Acknowledgement section of the published article. Authors must also submit corrections if conflicts of interests are revealed after publication.
A reviewer is entrusted to provide an unbiased assessment of the scientific merit of a manuscript under review. Any situation or relationship that could bias or be construed to bias this assessment must be reported to the Editor. These include personal relations to the authors, concurrent competitive research on the same subject in the manuscript, or professional or financial ties to an organization with interests in the subject under review. In such cases where an actual or apparent Conflict of Interest is disclosed, the use of a review provided or requested is at the discretion of the Editor.